Instance Verification Kit (IVK)
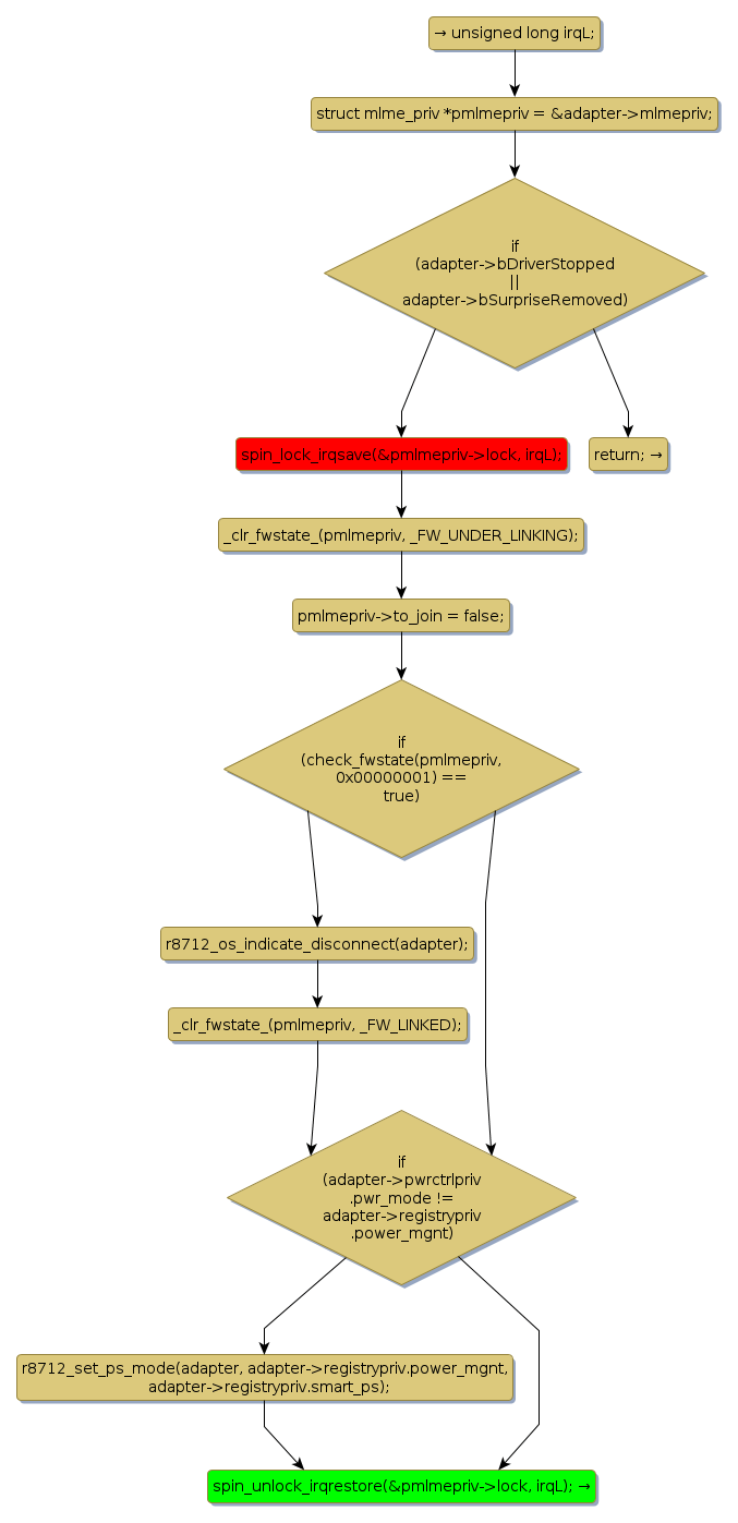
spin lock @ [34192+42+/linux-3.19-rc1/drivers/staging/rtl8712/rtl871x_mlme.c]
Instance Signature: lock
|
The Matching Pair Graph:
|
|
Function Name
|
Control Flow Graph (CFG)
|
Events Flow Graph (EFG)
|
Source Correspondence
|
|
_r8712_join_timeout_handler
|
|
|
[33993+27+/linux-3.19-rc1/drivers/staging/rtl8712/rtl871x_mlme.c]
|